操作マニュアル 導入編
はじめに
本書では、チャットボット導入時に行う、質問と回答の作成やテスト、再学習等の作業について説明します。
導入時の作業は以下の流れで行います。
◎:主担当 〇:サポート担当 △:基本的には担当しません
| 作業タイトル | 作業内容 | お客様 | 提供会社 |
|---|---|---|---|
| コーパス学習データと回答データの作成 | コーパス学習データを準備頂くための手順や注意すべき事項、確信度向上のためのTipsを記載しています。 | ◎ | 〇 |
| コーパス学習データと回答データの初回学習 | ワークスペースの作成/削除やコーパス学習データのアップロードの手順を記載しています。 | ◎ | 〇 |
| コーパス学習データのテスト | チャットボットの正答率を確認するための一括テストの手順、注意ポイントを記載しています。 | ◎ | 〇 |
| ユーザーテスト | チャットボットの確信度向上を目的としたユーザーテストの手順、注意ポイントを記載しています。 | ◎ | △ |
| コーパス学習データの再学習 | コーパス学習データの追加改修や確信度向上のポイントを記載しています。 | ◎ | 〇 |
コーパス学習データと回答データの作成
以下の手順を順に実施することで、コーパス学習データと回答データの作成を行うことができます。
-
コーパス学習データの作成
-
回答データの作成
-
コーパス学習データと回答データのCSVファイルの作成
操作説明
コーパス学習データの作成
チャットボットが学習するための質問群になります。
チャットボットを賢くするためには、言い回しが重要となります。
-
精度向上のため、1つの回答に対し、言い回しを変えた複数の質問を用意します。
※最低5つ、できれば10個以上が望ましいです。例)トイレの場所を質問する場合の質問群
「トイレはどこですか」
「トイレに行きたいのですが」
「お手洗いはどちらになりますか」
「便所の場所がわからないのですが」
「化粧室の場所を教えてください」 -
記号や句読点は、チャットボットの成長の妨げになるのでできる限り省略します。
例)修正前:「『受付』はどこですか???」
修正後:「受付はどこですか」 -
社内の独自の表記や特定分野における略語、仮名表記と漢字表記の違い、英字表記との違いなどは同義語辞書で定義します。
例)アイフォン、iPhone
アイフォン=iPhoneとは理解できないため、同義語辞書で定義します。※同義語辞書の利用についての詳細は別紙同義語や名詞を登録したいを参照してください。
回答データの作成
実際にチャットボットが答える内容になります。
準備した学習データに紐づく回答文を用意します。
- Yes、Noで答える回答は汎用的な回答に変更します。
例:「喫煙できる場所はありますか」の質問に対する回答
○ 喫煙所は1階の北側に専用スペースがあります。
× はい、あります。
チャットボットは同じ回答クラスに紐付かれる複数の質問の共通の意図を理解して判断するので、
「はい」のように様々な回答に紐付かれる質問は、共通の意図を読み取れず確信度が下がります。

- 似たような回答がある場合は1つにまとめます。
例)質問1:「トイレはどこですか?」
回答1:「トイレは1階、3階にあります。」
質問2:「赤ちゃんのおむつを替えたい。」
回答2:「1階のトイレにはベビーシートを設置しています。」
まとめた回答を作成し、2つの質問を同じ質問群にまとめます
「トイレは1階、3階にあります。 1階のトイレにはベビーシートを設置しています。」
※回答文にはHTMLタグが使用できます。
回答文には一般的なHTMLタグが使用できます。
記載した回答文中の改行は「コーパス学習データCSVファイルの作成」でHTMLの<br>に変換されます。
コーパス学習データと回答データ作成例

コーパス学習データと回答データのCSVファイルの作成
- コーパス学習データ作成ツール「質問回答データ」シートに、質問文、回答文を記載します。

-
コーパス学習データ作成ツールの「MAIN」シートにて、必要内容を記載します。
- ワークスペースごとの閾値以下の回答(質問を理解できなかった際の返答)が必要である場合、 学習データ作成ツールの「閾値以下の文言1」を記載します。

- マクロ実行ボタンを押下し、CSVファイルを出力します。
コーパス学習データ作成ツールと同一のフォルダに、学習データCSVファイルと回答データCSVファイルが出力されます。
その他留意点(Tips)
対話フロー
対話フローの対応方法については、別途ご相談ください。
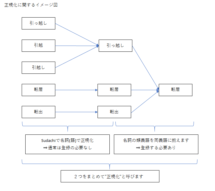
正規化
ユーザーの質問の言い回しの揺れを解消するために、形態素解析器を用い、語(名詞)の正規化を行います。
例)正規化前:「引越し」の手続きを教えて
正規化後:「引っ越し」の手続きを教えて
さらにユーザーが作成した同義語辞書を用い、語(名詞)の同義語変換を行います。
例)同義語辞書(転居←引っ越し)
同義語変換前:「引っ越し」の手続きを教えて
同義語変換後:「転居」の手続きを教えて
※ 形態素解析器の標準の辞書(Sudachi辞書)とユーザーが作成した名詞辞書を用いて、変換する語(名詞)を判定します。

例)正規化によって登録される学習データ
入力する学習データ 登録される正規化した学習データ
「今度、引っ越ししたいのですが」⇒ 「今度、転居したいのですが」
「住居を転居したいのですが」 ⇒ 「住居を転居したいのですが」
「転出したのですが」 ⇒ 「転居したのですが」
初期メッセージや回答内容にクリックで質問が可能なリンクを作成する

回答文の記述の中に、リンクとしたい部分に以下の記述を差し込む。
- ハイパーリンクとして表示する場合
(以下の例では【こんにちは】をクリックすると【こんにちは】と自動的に入力される。)
<a href="javascript:void(0)" onClick=" let text = document.getElementById('hiddenText'); text.value = 'こんにちは'; text.click();">こんにちは</a>
- ボタンとして表示する場合
<button onClick="let text = document.getElementById('hiddenText'); text.value = 'こんにちは';text.click();">こんにちは</button>
※表示形式を共通モードに設定している場合は入力形式が異なるため、共通モードについてを参照してください。 (コーパス作成データ作成ツールを使用して回答データを作成する場合は自動で共通モード用の入力形式に変換可能です)
コーパス学習データと回答データの初回学習
以下の手順を順に実施することで、コーパス学習データと回答データをチャットボットに登録することができます。
-
ワークスペースの登録
-
学習データの登録
-
回答データの登録
-
ワークスペースの切替
操作説明
ワークスペースの登録
-
管理画面を開きます。
-
左のメニューから「ワークスペース」をクリックします。
-
ワークスペース一覧画面で登録ボタンをクリックします。
-
ワークスペース名入力欄に任意のワークスペース名を入力します。
-
表示名入力欄に任意の表示名を入力します。
-
ユーザー・グループ選択欄でワークスペースを管理するユーザー・グループを選択します。
※ユーザー・グループについては別紙ユーザーを登録したいを参照してください。 -
登録ボタンをクリックします。

学習データの登録
-
学習データを登録するワークスペース名をクリックします。

-
「学習」タブが選択されていることを確認します。

学習データには一括でのインポートと個別登録の二種類の登録方法があります。
インポート
学習データを一括でインポートする場合は、以下の手順を実施します。
-
学習データ一覧画面にて、インポートボタンをクリックします。

-
学習データインポート画面にて、ファイル選択をクリックしてインポートしたい学習データCSVファイルを選択します。
-
インポートボタンをクリックします。

-
学習が完了するのを待ちます。

-
学習が完了すると、ワークスペース一覧画面上の状態が「学習済」になります。

登録
学習データを個別に登録する場合は、以下の手順を実施します。
-
学習データ一覧画面にて、登録ボタンまたは登録済みの回答クラス名をクリックします。

-
(登録ボタンクリック時のみ入力可)学習データ登録画面にて、回答クラスを入力します。
-
回答クラスに対応する学習用質問文を入力します。
-
登録ボタンをクリックします。

回答データの登録
-
回答データを登録するワークスペース名をクリックします。

-
「回答」タブをクリックします。

回答データには一括でのインポートと個別登録の二種類の登録方法があります。
インポート
回答データを一括でインポートする場合は、以下の手順を実施します。
-
回答データ一覧画面にて、インポートボタンをクリックします。

-
回答データインポート画面にて、ファイル選択をクリックしてインポートしたい回答データCSVファイルを選択します。
-
インポートボタンをクリックします。

登録
回答データを個別に登録する場合は、以下の手順を実施します。
-
回答データ一覧画面にて、登録ボタンまたは登録済みの回答クラス名をクリックします。

-
(登録ボタンクリック時のみ入力可)回答データ登録画面にて、回答クラスを選択します。
-
回答クラスに対応する回答文を入力します。
-
登録ボタンをクリックします。

ワークスペースの切替
ワークスペースを使用中に切り替える場合は、以下の手順を実施します。
-
ワークスペース一覧画面にて、対象のワークスペースを選択します。
-
切替ボタンをクリックします。

-
状態が「使用中」になっていることを確認します。

その他留意点(Tips)
-
ワークスペースの切り替え操作は、反映まで数秒~数十秒かかります。
-
コーパス学習データのインポート操作は、更新処理レポートで処理結果を確認できます。

コーパス学習データのテスト
以下の手順を実施することで、チャットボットのテストと回答精度の可視化を行うことができます。
1.目標とするしきい値と正答率の目安を決めます。例えば【しきい値0.6で6割程度の正答率を目標とする】といった取り決めをします。
2.テストを実施し、取り決めたしきい値での正答率が目標に達するかを確認します。
3.目標を達成しない場合は、質問文のバリュエーションを増やすなど、コーパス学習データの更新を行います。
4.ワークスペースに登録しているデータを更新し、再テストを実施します。
5.目標を達成するまで、これを繰り返します。
テスト実行(分割交差テスト)
-
管理画面上でテストを行うワークスペースを選択し、自動的に分割交差テストを実施することができます。
-
テストを実施するデータを登録したワークスペースを作成するか、あるいはテストを実施する既存のワークスペースを選択します。
※ 分割交差テストを実行するにはシステム作業用に1つの空きワークスペースが必要です。ワークスペースの作成上限数は19個ですので、既に19個作成している場合にはワークスペースを1つ削除する必要があります。
※ ワークスペース内の各々の回答クラスの質問文がすべて3つ以下の場合には、分割交差テストの実行が行えません。回答クラスに登録している質問数を4つ以上に増やしてからテストを実行してください。 -
管理画面左のメニューから「学習データテスト」をクリックします。

- テスト内容入力欄に、テストを識別する任意の名称を入力します。
- テスト対象コーパス選択欄に、テスト実行前に用意した(あるいは既存の)テスト用ワークスペースを選択します。
- 「分割交差テストを実施する」をオンにします。
- 登録ボタンをクリックします。

- 登録したテストの状態が「テスト完了」となるまで待ちます。

- 完了したテストをクリックすると分割交差テストのグラフ・表が表示され、結果を確認することができます。


手動でのテスト実行
-
テストの実施に必要なテストデータファイルを作成します。
-
エクセルファイルで提供している、コーパス学習データ作成ツールを開きます。
-
「質問回答データ」シート内でテストデータとして用いる質問のセルに色づけを行います。
テストデータとして色づけしたデータは学習用質問データに出力されず、未学習のテスト用質問文として出力されます。

-
「MAIN」シートを開きます。下図を参照して分割交差テストが「しない」となっていることを確認します。【学習データCSV生成ツール】のマクロ実行ボタンを押し、テスト用実施用のCSVファイルを出力します。

この手順で作成した学習データファイルとテストデータファイル(ともにCSVファイル)を後のテストの実行手順で使用します。

テスト実行
- 「テストデータファイルの作成」で作成した、「学習データCSV」ファイルを用いてテスト用ワークスペースを作成します。
※ワークスペース作成の手順はコーパス学習データの初回学習についてのマニュアルを参照してください。 - 管理画面の左のメニューから「学習データテスト」をクリックします。

-
テスト内容入力欄に、実行する任意の名称を入力します。
-
テスト対象コーパス選択欄に、テスト実行前に作成したテスト用ワークスペースを選択します。
"横断検索テスト"を選択すると、横断検索テストが実施されます。
※横断検索テスト
横断検索テストは、複数コーパス運用時に、質問に対して想定したコーパスからの回答が得られない時に使用します。
複数のコーパス間で似たような質問が存在すると、どちらの影響が強く出るのかは簡単には分かりません。その為に横断検索テストでどのコーパスから回答が返るのかを判断します。 -
分割交差テストを実施しないを選択します。
-
ファイル選択で「テストデータファイルの作成」で作成した「テストデータCSV」ファイルを選択します。
-
登録ボタンをクリックします。

- 登録したテストの状態が「テスト完了」となるまで待ちます。
- 完了したテストをクリックすると分割交差テストのグラフ・表が表示され、結果を確認することができます。

学習データ作成ツールを利用したテスト結果の可視化
- 登録したテストのチェックボックを選択し、ダウンロードボタンをクリックすることで結果のファイル(xxx_結果.csvという名前になります。)をダウンロードすることができます。このCSVファイルを学習データ作成ツールに取り込み、結果を表示することができます。

テスト結果グラフ作成
-
「MAIN」シートのテスト結果シート更新ツールにて、ダウンロードしたテスト結果のCSVファイルを指定して「マクロ実行ボタン」をクリックすると、結果が取り込まれます。

-
「MAIN」シートのテスト結果グラフ作成ツールにて、「マクロ実行ボタン」をクリックすると、グラフが作成されます。

-
グラフシートを確認します。
「グラフ」シートが更新されていることを確認します。

グラフの読み方は以下の通りです。
- 横軸:しきい値
- 縦軸
- 緑:正しい回答を返した割合
- 青:誤った回答を返した割合
- グレー:回答を返せなかった割合(しきい値未満)
補足
※自動分割交差テストを実施した場合、分割数は以下のとおりとなります。
| もっとも質問数の少ない回答クラスの質問数 | 分割数 |
|---|---|
| 10個以下 | 4分割 |
| 11個以上 | 5分割 |
ユーザーテスト
以下の手順を順に実施することで、ユーザーテストを行うことができます。
-
チャット画面への接続
-
質問の入力
-
回答の確認 ~正しく答えた場合~
-
回答の確認 ~誤って答えた場合~
チャットボットを成長させるために、ユーザーテストを実施する必要があります。
より多くの質問をすることでより成長することが可能となります。
ユーザーテストによってチャットログに記録されるフィードバックを使用してコーパス学習データの再学習を行うことができます。 コーパス学習データの再学習手順については該当のマニュアルを参照してください。
テスト実施時の注意事項
※質問内容は利用するコーパスに関するものにしてください。
操作説明
チャット画面への接続
- ブラウザを開き、チャット画面へアクセスします。
※Chrome最新版を推奨
※チャット画面のURLはCBシリーズユーザーテスト補足資料を確認してください。

質問の入力
-
下記のテキストボックスに質問を入力し、[Enter]キーを押します。
キーワードの入力だけの質問入力は不可です。
例:× Watson
○ Watsonができることについて教えて
人間でもわかる質問文形式の入力が望ましいです。
例:
× どこですか? (主語がなく、何を聞かれているのかわからない質問です。)
○ トイレはどこですか?

回答の確認 ~正しく答えた場合~
フィードバックの入力
- 質問に対して、正しい回答が表示された場合は[はい]ボタンを押下します。

回答の確認 ~誤って答えた場合~
フィードバックの入力
- 質問に対して、誤っている回答が表示された場合は[いいえ]ボタンを押下してから[コメント]ボタンを押下します。

想定回答の入力
-
[コメント]ボタンを押下すると、コメントを入力する画面となります。
-
想定回答より質問に対する正しい回答を選択します。


フリーコメントの入力
- [想定回答]に該当するものがなければフリーコメントを記入し、[保存]ボタンを押下します。

コーパス学習データの再学習
以下の手順を順に実施することで、ユーザーテストやユーザーのフィードバックをもとにしたコーパス学習データの再学習を行うことができます。
-
再学習用のデータ準備
-
コーパス学習データの再学習
-
回答データの更新
※本手順によるコーパス学習データの再学習はチャットログにフィードバック付きのログがある場合に行えます。
操作説明
再学習用のデータ準備
チャットログデータのダウンロード
管理画面からチャットログデータをダウンロードします。
-
管理画面を開きます。
-
左のメニューから「ログ」をクリックします。

-
「期間(自)」と「期間(至)」にログをダウンロードする期間を設定します。
-
検索ボタンをクリックします。
-
一覧のチェックボックスをクリックします。
-
ダウンロードボタンをクリックします。
※ダウンロードしたファイルをチャットログファイルとして以降の再学習手順で使用します。
再学習対象の選定
ダウンロードしたチャットログファイルの内容を目視で確認し、フィードバック、コメントの有無、適切な回答がなされているのかを判断し修正対象を選定します。
更新すべきデータが見当たらない時はログの期間を変更し再度ダウンロードを行ってください。
コーパス学習データの更新
コーパス学習データ作成ツールの「質問回答データ」シートを下記に沿って更新します。
- コーパス学習データ作成ツールを開きます。
コメントで想定回答クラスが返された場合
既存の回答に対して該当の質問を増やす、またはチャットボットが回答したクラスの質問内容の見直しや修正を行い、質問と回答クラスの紐付けをします。
- 「質問回答データ」シートの対応する回答クラスに行を追加し、質問文に質問を設定します。
コメントにて想定回答クラスが返されなかった場合
質問内容を確認し、新規に回答を増やすべき内容の場合、新規に回答文を作成し、質問と回答クラスを紐付けます。
- 「質問回答データ」シートの末尾に回答文を追加し、質問文に質問を設定します。
再学習データの作成
コーパス学習データ作成ツールの「MAIN」シートの学習データCSV作成ツールのマクロ実行ボタンをクリックし、CSVファイルを出力します。
- 「MAIN」シートのマクロ実行ボタンをクリックします。
※作成されたファイルを以降の再学習手順で使用します。
コーパス学習データの再学習
-
管理画面を開きます。
-
左のメニューから「ワークスペース」をクリックします。
-
再学習を行う対象のワークスペース名をクリックします。

-
「学習」タブが選択されていることを確認します。

コーパス学習データの再学習方法は2通りあります。
-
再学習用のデータを用いたインポートによる一括再学習
-
個別登録による再学習
インポートはすでにあるデータ、作成した対話フローを全て削除してから登録します。
対話フローを作成しているワークスペースの場合は、個別登録による再学習を行ってください。
再学習用のデータを用いたインポートによる一括再学習
コーパス学習データを一括でインポートする場合は、以下の手順を実施します。
-
学習データ一覧画面にて、インポートボタンをクリックします。

-
学習データインポート画面にて、ファイル選択をクリックして再学習データの作成で作成したコーパス学習データを選択します。
-
インポートボタンをクリックします。
インポートを行うと既存のデータは消え、新規に読み込んだ内容に入れ替わります。

インポート後、学習の完了を待ち、コーパス学習データの再学習は終了となります。
学習に必要な時間は学習データによりますが、数秒~数十秒程度かかります。
必要であれば回答データの更新の手順に進みます。
個別登録による再学習
コーパス学習データを個別に登録する場合は、以下の手順を実施します。
※対話フローを登録しているワークスペースの再学習は個別に行う必要があります。
-
学習データ一覧画面にて、修正する回答クラスをクリックし、登録画面を表示します。

-
学習データの修正を行います。
以下の操作を行い修正を行うことができます。- 学習データの登録
学習用質問文入力欄に登録したい質問文を入力した後、登録ボタンをクリックします。 - 学習データの更新
更新したい質問文をクリックし、質問文更新画面を表示します。
質問文更新画面で質問文入力欄に上書きする質問文を入力した後、更新ボタンをクリックします。 - 学習データの削除
削除したい質問文の横のチェックボックスをクリックした後、削除ボタンをクリックします。

- 学習データの登録
回答データの更新
-
管理画面を開きます。
-
左のメニューから「ワークスペース」をクリックします。
-
再学習を行う対象のワークスペース名をクリックします。

-
「回答」タブをクリックします。

回答データの更新方法は2通りあります。
-
再学習用のデータを用いたインポートによる一括更新
-
個別登録による更新
再学習用のデータを用いたインポートによる一括再作成
回答データを一括でインポートする場合は、以下の手順を実施します。
-
回答データ一覧画面にて、インポートボタンをクリックします。

-
回答データインポート画面にて、再学習データの作成で作成した回答データを選択します。
-
インポートボタンをクリックします。
インポートを行うと既存のデータは消え、新規に読み込んだ内容に入れ替わります。

インポート後、完了メッセージ「インポートが完了しました。」が表示されると回答データの更新は終了となります。
個別登録による更新
回答データを個別に登録する場合は、以下の手順を実施します。
-
回答データ一覧画面にて、更新する回答クラスをクリックし、回答文更新画面を表示します。

-
回答文入力欄に更新する回答文を入力します。
-
更新ボタンをクリックします。

※ワークスペースの状態が「学習済」、回答データ登録作業の「完了」をもって、新しい学習データが使用可能となります。
共通モードについて
共通モードを使用することによって、ブラウザからでもLINE WORKSなどのチャットツールからでも同じような表示・動作が可能になります。
Nativeモードから、切り替えて共通モードを使用するには保守作業が必要となります。
使用する場合にはCBサポートまでご連絡ください。
※LINE WORKS連携等でチャットツールを使う場合でも、回答文にリンクやHTMLフォームの埋め込みを行わない場合はNativeモードのままで問題はありません。
共通モードの詳細
共通モードでは回答文として表示する文言を直接記述するのではなく、表示方式と表示内容をまとめてJSON形式で記述します。
単純テキスト
メッセージ部分の内容を単純なテキストメッセージとして表示します。
HTMLタグを含む各種の記号はサニタイズされてそのまま表示されます。
URLと思わしきものは自動的にリンクとなります。チャットツール上でリンクとなったURLをクリックすると、外部のブラウザで表示します。
メッセージ内の改行("\n")は、改行として表示されます。
HTMLタグの<br>はそのまま"<br>"の文字列が出力されます。
入力例)
・1セクション
{
"type": "text",
"text": "こんにちは。\n今日もいい天気ですね。"
}
・複数セクション
{
"type": "text",
"text": ["複数セクションの文章", "2セクション目", "3セクション目"]
}
入力例を表示した状態(イメージ)

リッチテキスト
メッセージ部分の内容をリッチテキストとして編集して表示します。
現状で対応しているリッチテキストのフォーマットはHTML形式のみとなっています。
なお、ブラウザや各種チャットツールでサポートされている表現方式が異なるため、どのような表示がおこなわれるかは表示デバイス側に依存します。
入力例)
{
"type": "richtext",
"text": "<font color='red'>出力メッセージ</font>",
"format": "html"
}
入力例を表示した状態(イメージ)

外部リンク
テキストとURLをセットで出力する。
テキストの長さはチャットツール毎に制限が異なります。
また、あまり長いメッセージは出力できませんのでご注意ください。
入力例)
{
"type": "url",
"text": "外部リンクを設定",
"linkTitle": "リンクのタイトル",
"link": "https://www…"
}
入力例を表示した状態(イメージ)

ボタンリスト
簡単なテキストと、リスト状のボタンを出力する。ボタン押下時には外部リンクへ飛ばすだけでなく、ユーザーの発話の代わりを行うことも可能です。
テキストの長さはチャットツール毎に制限が異なります。
また、あまり長いメッセージは出力できませんのでご注意ください。
入力例)
{
"type": "buttonlist",
"text": "よろしいですか?",
"actions": [
{
"type": "message",
"label": "はい",
"message": "はい"
},
{
"type": "message",
"label": "いいえ",
"message": "いいえ"
}
]
}
※actions内でtype:"uri"とし、messageの代わりにuriを使うことで外部リンクに飛ばすことが可能です。
入力例を表示した状態(イメージ)

学習データ作成ツールの共通モード変換機能について
共通モードの際はHTMLタグは基本的に使用できませんが、コーパス学習データ作成ツールのマクロ実行時に共通モード用のデータを作成するよう設定することで、一部のHTMLタグはJSON形式に自動で変換することができます。
現在変換可能なHTMLタグを用いた機能は以下の通りです。
- aタグによる外部urlへのリンク機能
- buttonタグによるクリックすると設定した文章を質問文として発話する機能
※一つの回答文に上記機能複数種ある場合変換はできません。(同種の機能は複数個変換できます。)
aタグ(外部リンク)を含む回答の変換例
変換前
aタグを含む回答<a href="https://www.ndisol.jp/">リンク</a>
変換後
{ ""type"": ""buttonlist"", ""text"": ""aタグを含む回答"", ""actions"": [ { ""type"": ""uri"", ""label"": ""リンク"", ""uri"": ""https://www.ndisol.jp/"" } ]}
buttonタグ(発話ボタン)を含む回答の変換例
変換前
buttonタグを含む回答
<button onClick="let text = document.getElementById('hiddenText'); text.value = '発話される文章';text.click();">ボタンのラベル</button>
変換後
{ ""type"": ""buttonlist"", ""text"": ""buttonタグを含む回答\n"", ""actions"": [ { ""type"": ""message"", ""label"": ""ボタンのラベル"", ""message"": ""発話される文章"" } ]}